La démission d’un ou plusieurs membres du Comité social et économique (CSE) est une situation courante dans la vie d’une entreprise : évolution professionnelle, déménagement, désaccord interne, lassitude liée au mandat, etc…
Mais la démission d’un mandant soulève immédiatement des questions très concrètes : Faut-il obligatoirement organiser de nouvelles élections ? Dans quels délais ? S’agit-il d’une élection partielle ou d’un nouveau mandat ? Un élu démissionnaire peut-il se représenter ?
Que se passe-t-il si tous les représentants quittent leurs fonctions ?
À ces interrogations, les réponses sont souvent imprécises, voire contradictoires. Or, la démission d’un élu peut entraîner des conséquences juridiques importantes : vacance de représentation, obligation d’élections, risques contentieux, voire délit d’entrave en cas d’inaction de l’employeur.
Cet article répond précisément aux 5 questions que se posent principalement les entreprises et les représentants du personnel dans ces situations.
1) Quelles sont les causes possibles de fin anticipée d’un mandat ?
Selon l’article L2314-33 du Code du travail, le mandat des membres du CSE peut cesser avant son terme dans les situations suivantes :
- Démission du mandat ;
- Rupture du contrat de travail (démission, licenciement, retraite, rupture conventionnelle) ;
- Perte des conditions d’éligibilité ;
- Décès ;
- Disparition de l’entité économique ;
- Transfert d’établissement,
- Révocation syndicale très encadrée.
Le changement de métier, de fonction ou même de collège (employé, agent de maîtrise ou cadre) au sein d’une même entreprise ne modifie pas le mandat.
2) Un élu peut-il démissionner librement ?
Tout élu du CSE, qu’il soit titulaire ou suppléant, peut mettre fin à son mandat à tout moment, sans justification, sans préavis et sans accord préalable de l’employeur.
Cette liberté vaut même si le salarié conserve son contrat de travail au sein de l’entreprise.
Il est toutefois recommandé pour l’élu :
- De démissionner par écrit (courrier ou a minima email) ;
- Ou d’officialiser la démission en séance plénière avec mention au procès-verbal de réunion) ;
- De dater précisément la prise d’effet.
La démission prend effet à la date annoncée par le salarié ou, à défaut, à la date de réception de l’information par l’employeur. Toutefois, un préavis peut être imposé par le règlement intérieur du CSE ou un accord collectif. Dans ce cas, l’élu devra s’y conformer.
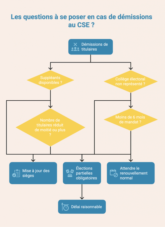
3) Que devient le CSE après une ou plusieurs démissions ?
Deux situations imposent l’organisation d’élections partielles :
- Si la moitié ou plus des titulaires a disparu ;
- Si un collège électoral n’est plus représenté.
Et si deux conditions cumulatives sont remplies :
- Les règles de suppléance sont épuisées ;
- Il reste plus de 6 mois avant la fin de mandat.
| Situations | Élections partielles obligatoires ? | Délai pour lancer le processus |
|---|---|---|
| Des titulaires démissionnent MAIS les suppléants peuvent tous les remplacer ET après remplacement, le nombre de titulaires n’est pas réduit de moitié ou plus |
NON La suppléance suffit Aucune élection partielle à organiser |
Simple mise à jour des sièges |
| Des titulaires démissionnent Des suppléants remplacent partiellement MAIS, même après suppléance, le nombre de titulaires est réduit de moitié ou plus (ex : 4 titulaires prévus, il n’en reste que 1 ou 2 faute de suppléants) |
OUI Élections partielles obligatoires pour pourvoir les sièges vacants (titulaires + suppléants concernés) |
Délai raisonnable ≈ 45–90 jours |
| Un collège électoral n’a plus aucun élu (ni titulaire ni suppléant) MEME si les autres collèges sont représentés |
OUI Élections partielles obligatoires pour le seul collège concerné |
Délai raisonnable ≈ 45–90 jours |
| Tous les titulaires ET tous les suppléants ont démissionné dans tous les collèges | OUI Relancer un processus complet |
Délai raisonnable ≈ 45–90 jours pour le 1er tour |
| Les conditions ci-dessus sont remplies MAIS il reste moins de 6 mois de mandat |
NON La loi interdit d’organiser des élections partielles à moins de 6 mois de la fin des mandats |
Aucun On attend le renouvellement normal du CSE |
4) Quel est le délai légal pour organiser des élections partielles ou de nouvelles élections ?
Il n’y a pas de délai légal précis.
L’employeur doit engager les démarches électorales dans un délai raisonnable à compter de la démission ou de la disparition du CSE, qui est estimé entre 45 et 90 jours.
A défaut, l’employeur s’expose à un risque de contentieux pour carence fautive voire délit d’entrave.
5) Quelle est la durée du mandat en cas d’élection partielle ou de nouvelle élection ?
| Situation | Nature de l’élection | Durée du mandat des élus |
|---|---|---|
| Élection déclenchée à la suite de démissions partielles | Élection partielle | Les élus sont désignés uniquement pour le reste du mandat initial |
| Tous les élus ont disparu (titulaires + suppléants) | Nouvelle mise en place du CSE Élection générale anticipée |
Mandat complet de 4 ans (sauf durée inférieure définie par accord collectif) |
5) Mises en situation
Exemple n°1 : Démission collective, plus aucun représentant
Un CSE a été élu en juillet 2023 pour un mandat courant jusqu’en juillet 2027.
En septembre 2024, les deux élus titulaires démissionnent simultanément.
Aucun suppléant n’avait été élu lors du scrutin.
- Conséquence juridique : Le CSE ne compte plus aucun membre. Il est juridiquement inexistant ;
- Obligation de l’employeur : L’employeur doit relancer un nouveau processus électoral complet (information du personnel, invitation des syndicats, négociation du protocole d’accord préélectoral, organisation du vote) ;
- Durée du mandat des élus à venir : Les élus issus de cette nouvelle élection entreront en fonctions pour un nouveau mandat complet de 4 ans (sauf accord collectif réduisant la durée).
Exemple n°2 : Démission isolée en fin de mandat
Un élu quitte son mandat en décembre 2026. La fin normale des mandats est prévue pour avril 2027.
- Conséquence juridique : Il reste moins de 6 mois avant la fin du mandat ;
- Obligation de l’employeur : Aucune élection n’est à organiser car la loi interdit l’organisation d’élections partielles. Le CSE poursuit son fonctionnement avec un effectif réduit jusqu’au renouvellement normal ;
- Durée du mandat : Les prochaines élections auront lieu selon le calendrier initial.
Le mandat n’est pas prolongé ni redémarré.
Exemple n°3 : Disparition d’un collège électoral
Dans une entreprise organisée en plusieurs collèges (employés et cadres), le seul élu du collège cadres démissionne en milieu de mandat. Aucun suppléant n’est en mesure de le remplacer.
- Conséquence juridique : Le collège cadres n’est plus représenté, même si les autres sièges sont pourvus ;
- Obligation de l’employeur : Il doit organiser une élection partielle ciblée, limitée à ce collège ;
- Durée du mandat des nouveaux élus : Les élus nommés à l’issue de cette élection exerceront leur mandat uniquement pour la durée restante jusqu’à l’échéance initiale.
Exemple n°4 : Démissions multiples mais suppléants disponibles
Le CSE comprend initialement 4 titulaires et 4 suppléants. En cours de mandat, 3 titulaires démissionnent successivement.
- Application des règles de suppléance : Les suppléants deviennent titulaires selon l’ordre légal de présentation. Au final, le comité retrouve 4 titulaires en fonction ;
- Conséquence juridique : Le CSE est juridiquement complet, malgré les démissions ;
- Obligation de l’employeur : Aucune élection partielle n’est requise. Il suffit de formaliser les changements dans le registre et dans les procès-verbaux du CSE ;
- Durée du mandat : Les suppléants devenus titulaires terminent le mandat aux mêmes dates que les élus initiaux.
Exemple n°5 : Suppléance impossible, seuil de la moitié dépassé
Le CSE compte initialement 4 titulaires et 1 seul suppléant. 3 titulaires démissionnent en cours de mandat. Le suppléant prend l’un des sièges vacants.
Il reste donc 1 titulaire initial et 1 suppléant devenu titulaire, soit 2 titulaires sur 4 initialement prévus.
- Conséquence juridique : Même après suppléance, le nombre de titulaires est réduit de moitié. La condition légale pour organiser des élections partielles est remplie ;
- Obligation de l’employeur : L’employeur doit organiser des élections partielles, à condition qu’il reste plus de 6 mois avant l’échéance normale du mandat ;
- Durée du mandat des nouveaux élus : Les élus partiels exerceront leur mandat uniquement jusqu’au terme du cycle électoral en cours.
La démission d’un élu du CSE ne déclenche pas systématiquement une nouvelle élection.
Tout dépend donc du nombre de sièges devenus vacants, de la possibilité de les pourvoir par suppléance, de la représentation des collèges et de la durée restante du mandat.
CE Expertises, cabinet d’expertise comptable spécialisé dans l’accompagnement des CSE, peut vous aider face à ces situations. En cas de doute, mieux vaut vérifier juridiquement la situation que décider dans l’urgence. Contactez-nous pour en discuter !
