Le licenciement économique soulève de nombreuses interrogations qui appellent des réponses claires. Qu’est-ce qu’une cause réelle et sérieuse en matière économique ? Quels sont les droits des collaborateurs concernés, notamment en matière d’indemnisation et d’accompagnement ? Peut-on contester ces mesures ou en négocier les conditions ? Quelle est la place du CSE dans ce processus ?
Autant d’interrogations qui traduisent une réalité : le licenciement économique obéit à un cadre juridique exigeant, reposant sur des conditions strictes et un formalisme rigoureux, dont le non-respect peut entraîner des conséquences contentieuses importantes. Dans un contexte économique marqué par les restructurations, les mutations technologiques et l’intégration croissante de l’intelligence artificielle, ces questions sont d’autant plus fréquentes et légitimes. Les élus du CSE occupent ici une position stratégique. Ils sont au cœur du contrôle de la procédure, de l’analyse des motifs économiques et de la défense des salariés.
Quelle est la cause réelle et sérieuse d’un licenciement pour motif économique ?
En premier lieu, le licenciement économique se définit comme un licenciement prononcé pour un motif non inhérent à la personne du salarié. Il ne repose ni sur son comportement, ni sur ses compétences, mais exclusivement sur une situation affectant l’entreprise. Il doit reposer sur une cause réelle et sérieuse, appréciée strictement par les juges. Ses causes peuvent résulter de difficultés économiques, de mutations technologiques, d’une réorganisation nécessaire à la sauvegarde de la compétitivité ou encore d’une cessation d’activité.
En second lieu, ce licenciement doit être justifié par une cause économique :
- Difficultés économiques : dégradation significative et durable d’indicateurs tels que le chiffre d’affaires, les commandes, la trésorerie ou la rentabilité. L’appréciation de cette baisse s’effectue généralement en comparant la situation au moment de la rupture avec celle observée sur la même période de l’année précédente.
- Mutations technologiques, notamment lorsque l’introduction de nouveaux outils ou procédés entraîne une évolution de l’organisation du travail.
- Réorganisation de l’entreprise, à condition que celle-ci soit nécessaire pour préserver sa compétitivité.
- Cessation d’activité, dès lors qu’elle est totale, définitive et qu’elle ne résulte pas d’une faute de l’employeur.
En troisième lieu, ces éléments économiques doivent avoir une incidence concrète sur l’emploi. Cette incidence peut se traduire par la suppression du poste, par une transformation de celui-ci, ou encore par le refus d'une modification d’un élément essentiel du contrat de travail.
La Cour de cassation exerce un contrôle particulièrement exigeant sur ces motifs. Elle rappelle notamment que la suppression d’emploi doit être réelle et directement liée à la cause économique invoquée. De même, une simple baisse ponctuelle d’activité ne suffit pas à caractériser des difficultés économiques.
Comment se déroule la procédure d’un licenciement économique ?
Les modalités varient notamment en fonction de la taille de l’entreprise, du nombre de salariés concernés ainsi que l’existence ou non de représentants du personnel. Pour ce faire, l'employeur doit :
- Définir des critères permettant de déterminer l’ordre des licenciements. Cette exigence s’impose même lorsque la mesure ne concerne qu’un seul collaborateur, dès lors que d’autres sont susceptibles d’être concernés au regard des éléments retenus.
- Rechercher des solutions de reclassement du salarié : cette obligation suppose une démarche réelle et sérieuse, engagée dès l’instant où les démarches sont lancées et poursuivie jusqu’à la notification de la rupture. L’obligation de reclassement doit être écrite, précise et personnalisée. Une simple diffusion de listes de postes ne suffit pas. Elle s’étend au groupe auquel appartient l’entreprise, en France, sauf si le salarié refuse expressément ou à l’étranger, avec son accord.
Pour justifier un licenciement économique, l’employeur doit démontrer 3 éléments essentiels :
- Établir l’existence d’une cause économique réelle et sérieuse ;
- Prouver que cette cause a un impact direct sur l’emploi ;
- Justifier qu’il a respecté son obligation de reclassement.
Cette obligation de reclassement constitue un point de vigilance majeur. La Cour de cassation exige une recherche sérieuse, effective et personnalisée, incluant les postes disponibles au sein du groupe. Elle sanctionne les propositions imprécises ou générales (Cour de cassation, 23 octobre 2007, n°06-45.289). La jurisprudence rappelle que l’absence ou l’irrégularité de la procédure peut fragiliser la validité du licenciement, également en cas de défaut de consultation du CSE.
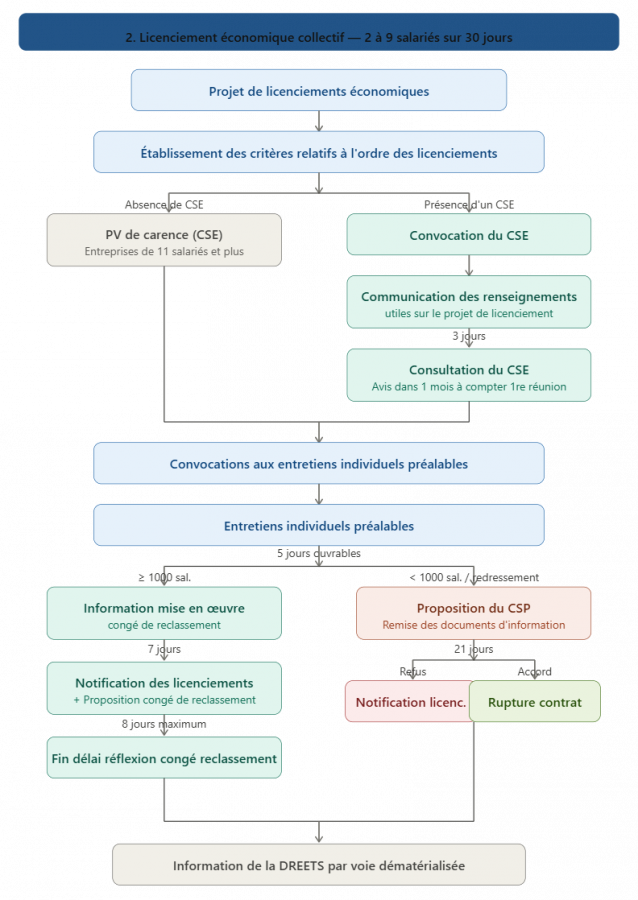
Quelles sont les démarches à suivre pour mettre en place un licenciement économique?
Dès lors que le motif économique est établi et que les obligations de reclassement ont été sérieusement mises en œuvre, la procédure peut être engagée.
| Étapes | Descriptif des phases |
| Consultation du CSE | Dans les entreprises d’au moins 50 salariés, le Comité Social et Économique doit être consulté avant toute décision de licenciement économique collectif.
À cette occasion, l’employeur doit transmettre au CSE un ensemble d’informations précises permettant d’apprécier la réalité et l’ampleur du projet (motifs économiques, nombre de suppressions de postes envisagées, catégories professionnelles concernées, critères retenus pour déterminer l’ordre des licenciements). Le CSE rend ensuite un avis dans un délai compris entre un et quatre mois. À défaut de réponse dans le temps imparti, l’avis est réputé rendu. |
| Entretien préalable | Chaque personne concernée doit être convoqué individuellement à un entretien préalable.
La convocation est adressée par lettre recommandée avec accusé de réception ou remise en main propre contre décharge. Elle doit respecter une durée minimale de 5 jours ouvrables (7 pour un cadre) entre sa présentation et la tenue de l’entretien et informer le salarié de la possibilité de se faire assister. L’entretien a pour objet d’exposer les raisons économiques de la mesure envisagée, ses conséquences sur son emploi et les critères ayant conduit à retenir le collaborateur parmi les personnes concernées. Il constitue également un temps d’échange au cours duquel le collaborateur peut formuler ses observations ou proposer des solutions alternatives. |
| Notification du licenciement | Si la décision de rompre le contrat de travail pour motif économique est confirmée, le licenciement doit être notifié au salarié par lettre recommandée avec accusé de réception.
Cette notification par lettre ne peut intervenir qu’à l’issue d’une durée minimale de 7 jours ouvrables après l’entretien préalable. Ce délai est porté à 15 jours pour les cadres. La lettre de licenciement doit obligatoirement mentionner les motifs économiques justifiant la rupture de manière précise et circonstanciée. Elle doit également préciser les critères d’ordre retenus, les efforts de reclassement entrepris ainsi que les droits du salarié, notamment en matière de préavis, de priorité de réembauche et de portabilité des garanties. L’insuffisance ou l’imprécision de cette lettre peut entraîner l’irrégularité du licenciement, voire sa requalification en licenciement sans cause réelle et sérieuse. Par ailleurs, une copie de cette notification doit être transmise à l’administration du travail. |
Quels sont les critères du licenciement économique?
Lorsqu’un projet de licenciement économique porte sur plusieurs collaborateurs, l’employeur est tenu de déterminer les modalités de sélection des personnes concernées. Cette étape intervient après consultation du CSE. Ces critères légaux, incluent notamment :
- Les charges de famille, en accordant une attention particulière aux situations de monoparentalité ;
- L’ancienneté acquise ;
- La situation des salariés dont les caractéristiques personnelles rendent le retour à l’emploi plus difficile, comme les travailleurs en situation de handicap ou âgés ;
- Les qualités professionnelles, en tenant compte des spécificités de chaque catégorie de personnel.
Il est possible d’enrichir ces critères, soit par voie d’accord collectif, soit par décision unilatérale de l’employeur. Dans tous les cas, les critères retenus doivent présenter un caractère objectif, précis et vérifiable, afin de garantir la transparence de la procédure. L’employeur ne peut pas se limiter à un seul critère pour opérer sa sélection. La jurisprudence exige en effet une appréciation globale et combinée de l’ensemble des éléments retenus, excluant toute approche unilatérale ou arbitraire.
Combien de temps dure un licenciement économique ?
La durée de cette mesure dépend de sa nature. Lorsqu’il est individuel, il peut être mené en quelques semaines. Concrètement, il faut tenir compte des délais :
- de convocation à l’entretien préalable,
- entre l’entretien et l’envoi de la lettre de licenciement
- liés à la proposition du CSP.
En pratique, la procédure complète s’étale souvent entre 2 et 4 semaines.
Lorsque le licenciement économique concerne plusieurs salariés, la durée s’allonge sensiblement en raison des obligations de consultation du CSE. Dans les cas de licenciements collectifs de moins de 10 salariés sur une période de 30 jours, la procédure peut s’étendre sur 1 à 2 mois.
Dans les entreprises de :
- Moins de 50 salariés : la consultation du CSE doit comporter au minimum 2 réunions espacées d’un délai maximal de 14 jours.
- Plus de 50 salariés : la mise en place d’un plan de sauvegarde de l’emploi entraîne un allongement significatif des délais. La procédure inclut alors une phase de consultation du CSE pouvant aller jusqu’à 2 à 4 mois, à laquelle s’ajoute le temps nécessaire à la validation ou à l’homologation du PSE par l’administration.
Il convient également de souligner que ces délais peuvent être influencés par le recours à une expertise par le CSE, les échanges avec la DREETS, ou encore d’éventuelles contestations.

Quelles sont les indemnités prévues lors d'un licenciement économique?
Les salariés licenciés pour motif économique peuvent bénéficier de :
- L’indemnité de licenciement ;
- L’indemnité compensatrice de préavis (sauf en cas d’adhésion au CSP, car le salarié est alors dispensé de l’exécution de son préavis) ;
- L’indemnité compensatrice de congés payés.
Le calcul de l’indemnité de licenciement repose sur l’ancienneté et le salaire de référence. Celui-ci correspond à la moyenne la plus favorable entre les 12 derniers mois et les 3 derniers mois de rémunération. Le montant minimal est fixé à 1/4 de mois de salaire par année d’ancienneté jusqu’à 10 ans, puis à 1/3 au-delà. Toutefois, les conventions collectives peuvent prévoir des dispositions plus favorables.
Quels sont les droits du salarié en cas de licenciement économique?
Il existe un ensemble de droits spécifiques et de mesures destinées à faciliter le retour à l’emploi :
- Allocation chômage : sous réserve de remplir les conditions requises ;
- Priorité de réembauche (12 mois préavis effectué ou non) : cette priorité s’applique à tout poste compatible avec les compétences et la qualification du salarié, sous réserve qu'il en fasse la demande ;
- Contrat de sécurisation professionnelle - CSP (12 mois) : dans les entreprises de moins de 1000 salariés ou lorsque l’entreprise est placée en redressement ou en liquidation judiciaire.
- Congé de reclassement (4-12 mois) : dans les entreprises de plus de 1000 salariés, le contrat de travail est suspendu et la rémunération est maintenue. Le salarié bénéficie d’actions d’accompagnement, de formation ou de reconversion ;
- Autres dispositifs (fonction des accords au sein de l’entreprise) : congé de mobilité ou de mesures d’aide à la création ou à la reprise d’une activité ;
- Dispositifs de formation : utilisation du compte personnel de formation, notamment dans le cadre d’un projet de reconversion, avec la possibilité d’un abondement complémentaire par l’employeur.
Rupture conventionnelle ou licenciement économique : quelle est la solution la plus avantageuse ?
La question de savoir quel est le dispositif le plus avantageux dépend des intérêts en présence :
- Le licenciement économique offre un cadre protecteur, notamment grâce au CSP, qui permet un accompagnement renforcé et une indemnisation spécifique.
- La rupture conventionnelle présente une plus grande souplesse et permet une négociation libre des conditions de départ. Toutefois, elle ne donne pas accès aux dispositifs spécifiques liés au licenciement.
Si l’entreprise fait face à des difficultés économiques objectivables sur plusieurs trimestres consécutifs ou à une mutation technologique majeure, le licenciement économique s’impose juridiquement. La rupture conventionnelle expose l’entreprise à un risque de requalification si le contexte économique est manifestement dégradé.
Quel est le rôle du CSE ?
Le CSE joue un rôle central. Il est consulté sur le projet, analyse les documents économiques fournis par l’employeur et peut recourir à un expert-comptable. Son intervention permet d’assurer un contrôle et de défendre les intérêts des salariés. Dans ce contexte, la capacité du CSE à comprendre les mécanismes juridiques et à analyser les décisions de l’employeur conditionne directement la qualité du dialogue social et la sécurisation des procédures.
Dans un contexte marqué par l’automatisation croissante et l’intégration de l’intelligence artificielle, les licenciements économiques liés aux mutations technologiques sont appelés à se multiplier. Les CSE devront être particulièrement vigilants sur la réalité des gains de productivité invoqués, les impacts sur l’emploi et les mesures d’accompagnement proposées.
CE Expertises, cabinet d’expertise comptable spécialisé dans l’accompagnement des CSE, peut vous aider à appréhender les licenciements économiques au sein de votre entreprise. Contactez-nous pour en discuter !
FAQ
Peut-on négocier son indemnité de licenciement économique ?
Oui, dans certains contextes, notamment dans le cadre d’un plan de sauvegarde de l’emploi, d’un départ volontaire ou d’une transaction postérieure à la cessation du contrat de travail. Le CSE peut peser dans la négociation collective des mesures d’accompagnement et des indemnités supra-légales.
Est-il possible de contester un licenciement économique?
Le salarié ne peut pas refuser le principe du licenciement économique dès lors que celui-ci est justifié. En revanche, il peut contester la validité de la procédure ou du motif devant le conseil des prud’hommes.
Il peut par contre refuser une modification de son contrat de travail pour motif économique, ce qui peut constituer une cause réelle et sérieuse de licenciement économique. Toutefois, l’employeur doit respecter scrupuleusement la procédure prévue à l’article L1222-6 du Code du travail.
Pour aller plus loin :
Licenciement économique de moins de 10 salariés : le rôle essentiel du CSE
Critères d’ordre licenciement économique
Les 10 questions à savoir sur la situation économique et financière


